荣耀官网
荣耀商城
荣耀亲选
荣耀俱乐部
开启辅助访问
登录
/
立即注册
快捷导航
首页
论坛
版块
荣耀影像
建议广场
搜索
本版
帖子
用户
我们使用cookie来确保您的高速浏览体验。继续浏览本站,即表示您同意我们使用cookie。
详情
荣耀Magic系列手机
荣耀Magic8系列
荣耀Magic V5
荣耀Magic V Flip2
荣耀Magic7系列
荣耀Magic V3
荣耀Magic Vs3
荣耀Magic V Flip
荣耀Magic6系列
荣耀Magic V2系列
荣耀Magic Vs2
荣耀Magic5系列
荣耀Magic Vs系列
荣耀Magic4系列
荣耀Magic V
荣耀Magic3系列
荣耀数字系列手机
荣耀500系列
荣耀400系列
荣耀300系列
荣耀200系列
荣耀100系列
荣耀90 GT
荣耀90系列
荣耀80系列
荣耀70系列
荣耀60系列
荣耀50系列
更多荣耀手机
荣耀WIN系列
荣耀Power
荣耀ROBOT PHONE
荣耀Play10系列
荣耀GT Pro
荣耀GT
荣耀V Purse
荣耀X70系列
荣耀X60系列
荣耀X60 GT
荣耀X50系列
荣耀X50 GT
荣耀Play9系列
荣耀畅玩70 Plus
荣耀畅玩60系列
荣耀V40
荣耀X40系列
荣耀X30系列
荣耀X20系列
荣耀Play8T
荣耀Play7T系列
荣耀Play6系列
荣耀Play5系列
荣耀畅玩50系列
荣耀畅玩40系列
荣耀畅玩30系列
荣耀畅玩20系列
其它机型
问题反馈
MagicOS
MagicOS
公测内测
安全与隐私保护
我的荣耀
智慧生活
笔记本
平板
穿戴
智慧屏
耳机音箱
路由
荣耀亲选
荣耀互联网服务
荣耀互联网服务
兴趣街区
爱美食
爱旅行
爱运动
爱数码
荣耀电竞堂
爱主题
爱摄影
慢生活
查看全部
首页
»
版块
›
游戏专区
›
梦幻新诛仙
›
【梦幻新诛仙】大神有干货丨超全灵兽培养攻略!灵兽这么 ...
【梦幻新诛仙】大神有干货丨超全灵兽培养攻略!灵兽这么多,优先养哪些?大神教你轻松养成灵兽大队~
[复制帖子标题和链接]
661
0
荣耀粉丝285390119
游戏中心管理团队
发表于 2024-4-22 11:50:15
属地未知
来自:浏览器
各位道友们大家好!今天“萌新小棉袄”——小梦为大家带来的是超详细“灵兽培养攻略”。
灵兽能分成哪几类,每一类的基础培养公式是什么,一只毕业灵兽又有多少细节……你想知道的可能全在这里啦!
目录
1六大类灵兽培养全解
2毕业灵兽培养细节
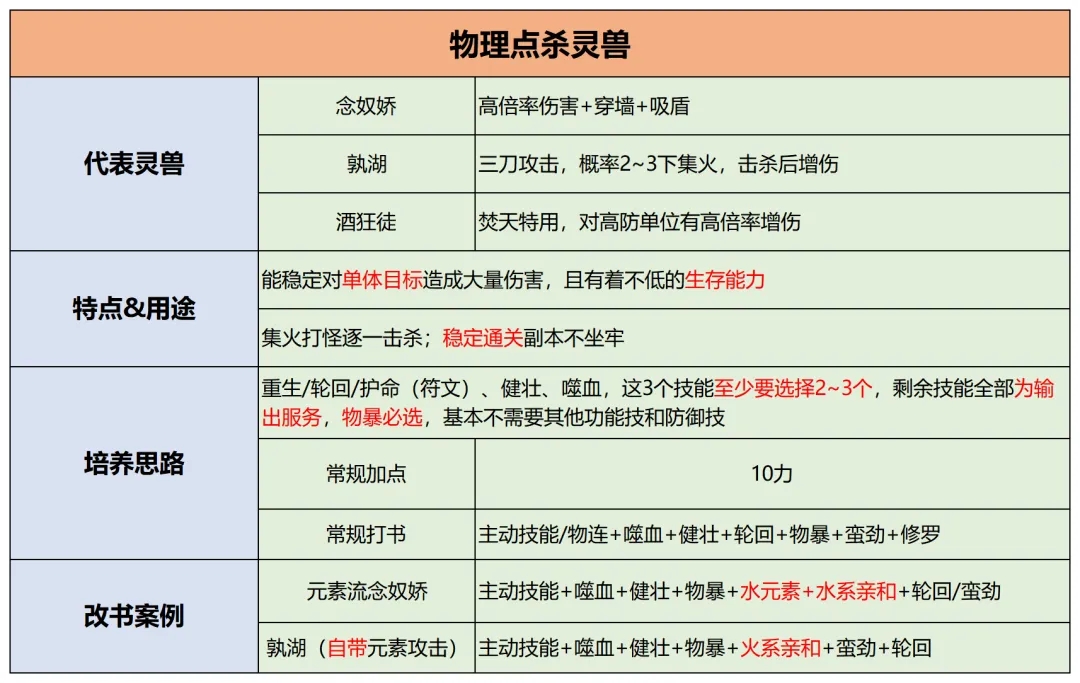
一、六大类灵兽培养全解
PVE党
物理点杀、高伤群法、千速
PVP党拓展
神罚/镇魂/慧眼&六技能、速推、卡速/龟速
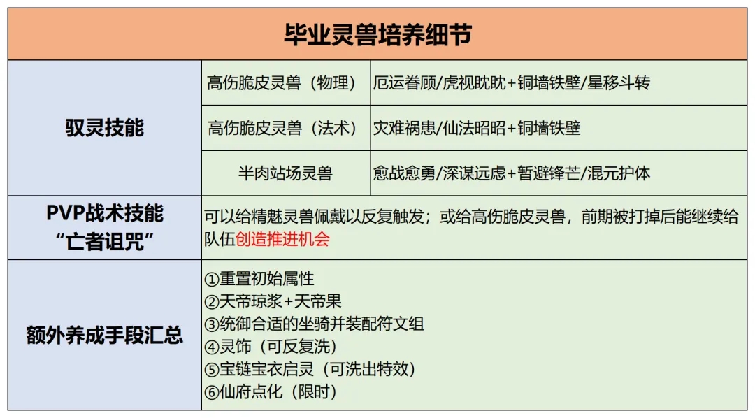
二、毕业灵兽培养细节
小梦有话说
嘿嘿,今日份的攻略就结束啦~萌新们可是清楚自己该怎么发育了吗?这仅仅只是起步,小梦给大伙选择了一个好的方向,未来得道修仙还得靠良好的规划哟!
不知道大家还有没有更多不一样的萌新发展方向,可以来【评论区】下面分享一波~
作者:@仙闻攻略组 - 隔壁村的老喵
注:大神攻略非官方建议,仅供道友参考哦~
举报
发新帖
您需要登录后才可以评论
登录
|
立即注册
发表评论
宋体
新宋体
黑体
微软雅黑
Arial
Verdana
simsun
Helvetica
Trebuchet MS
Tahoma
Impact
Times New Roman
仿宋,仿宋_GB2312
楷体,楷体_GB2312
1
2
3
4
5
6
7
关闭
请输入图片地址
宽(可选)
高(可选)
提交
从我的相册中选择图片:
选择相册
默认相册
点击图片添加到帖子内容中
确定
评论帖子
发表
打赏
分享
热门版块 - TOP 5
爱摄影
(2546)
昨日总发帖:2237
爱主题
(1506)
昨日总发帖:1488
荣耀Magic8系列
(1314)
昨日总发帖:1303
荣耀Magic7系列
(1159)
昨日总发帖:1186
荣耀Magic6系列
(873)
昨日总发帖:973
查看全部版块
推荐帖子
【年味儿】街巷添喜色
NO.1
2.2w 阅读
4 讨论
焦糖色裙摆摆走所有不开心
NO.2
1.6w 阅读
14 讨论
《独行》
NO.3
5.3w 阅读
25 讨论
闪耀女生|Magic8 Pro Air·真能拍ccd
NO.4
8.4w 阅读
30 讨论
MagicOS更新后的带壳截图简直太酷啦!
NO.5
2.6w 阅读
7 讨论
寒江独钓
NO.6
2553 阅读
10 讨论
上海随拍
NO.7
8933 阅读
14 讨论
【闪耀女生】生活是个动词
NO.8
9103 阅读
83 讨论
心想事成
NO.9
1.3w 阅读
5 讨论
生活无解花间撒野
NO.10
3043 阅读
27 讨论
查看全部热门帖子
荣耀Magic系列手机
荣耀Magic8系列
荣耀Magic V5
荣耀Magic V Flip2
荣耀Magic7系列
荣耀Magic V3
荣耀Magic Vs3
荣耀Magic V Flip
荣耀Magic6系列
荣耀数字系列手机
荣耀500系列
荣耀400系列
荣耀300系列
荣耀200系列
荣耀100系列
荣耀90 GT
荣耀90系列
荣耀80系列
更多荣耀手机
荣耀WIN系列
荣耀Power
荣耀ROBOT PHONE
荣耀Play10系列
荣耀GT Pro
荣耀GT
荣耀V Purse
荣耀X70系列
MagicOS
MagicOS
公测内测
安全与隐私保护
我的荣耀
智慧生活
笔记本
平板
穿戴
智慧屏
耳机音箱
路由
荣耀亲选
荣耀互联网服务
荣耀互联网服务
兴趣街区
爱美食
爱旅行
爱运动
爱数码
荣耀电竞堂
爱主题
爱摄影
慢生活
扫描二维码 下载APP
官方抖音
官方微信
官方小程序
简体中文 - China
荣耀俱乐部用户协议
关于荣耀俱乐部与隐私的声明
关于cookies
法律信息
版权所有 © 荣耀终端股份有限公司 2020-2026 保留一切权利.
粤公网安备 44030002002883号
粤ICP备 20047157号
快速回复
返回顶部
返回列表